*** Restricting New Posts to SD Premium Members ONLY *** (09 May 2025)
Just made a new account? Can't post? Click above.
Help us help you. By posting the year, make, model and engine near the beginning of your help request, followed by the symptoms (no start, high idle, misfire etc.) Along with any prevalent Diagnostic Trouble Codes, aka DTCs, other forum members will be able to help you get to a solution more quickly and easily!
Alternator
- jonathanbaus
-
Topic Author
- Offline
- New Member
-
Less
More
- Posts: 9
- Thank you received: 0
3 years 4 months ago #56483
by jonathanbaus
Alternator was created by jonathanbaus
I have a 2003 Dodge DurangoR/T 4x4 with a 5.9 l
I have on the blue wire blue and white wire a 12 volt pull down waveform on my meter and on my other wire the wire that goes to the green that controls the field I get erratic numbers so I'm thinking I need an alternator because it's not making contact on the inside with the brushes
I have on the blue wire blue and white wire a 12 volt pull down waveform on my meter and on my other wire the wire that goes to the green that controls the field I get erratic numbers so I'm thinking I need an alternator because it's not making contact on the inside with the brushes
Please Log in or Create an account to join the conversation.
- Tyler
-
- Offline
- Moderator
-
- Full time HACK since 2012
Less
More
- Posts: 6042
- Thank you received: 1519
3 years 4 months ago #56493
by Tyler
Replied by Tyler on topic Alternator
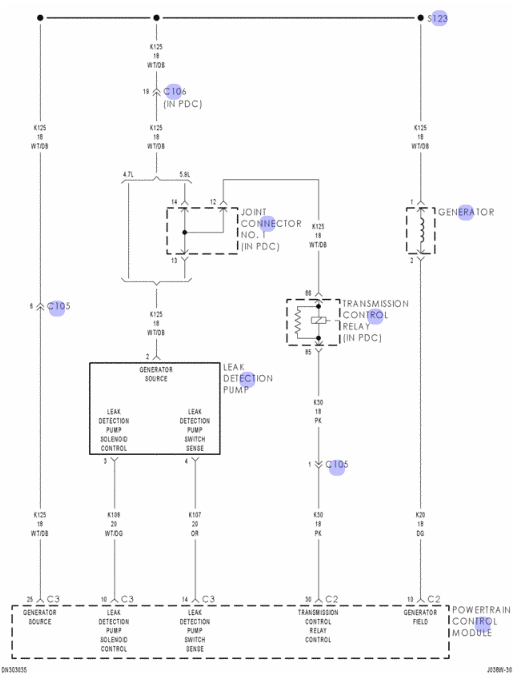
Looking at the diagram, it's the white/blue wire that supplies the alternator field circuit with steady 12V. The dark green wire is the ground side switched field control. So, depending on how you had your meter set up, it's understandable that you'd see erratic readings on the dark green wire. :silly:
Is the system not charging correctly?
Is the system not charging correctly?
Please Log in or Create an account to join the conversation.
- jonathanbaus
-
Topic Author
- Offline
- New Member
-
Less
More
- Posts: 9
- Thank you received: 0
3 years 4 months ago #56494
by jonathanbaus
Replied by jonathanbaus on topic Alternator
I have a 2003 Dodge DurangoR/T 4x4 with a 5.9 l
I have on the blue wire blue and white wire a 12 volt pull down waveform on my meter and on my other wire the wire that goes to the green that controls the field I get erratic numbers so I'm thinking I need an alternator because it's not making contact on the inside with the brushes
I forgot to mentioned in the description that I went in and deal did a bidirectional on the field generator test and I got no clicking whatsoever and then I also checked the asds circuit and it worked fine I got clicking
I have on the blue wire blue and white wire a 12 volt pull down waveform on my meter and on my other wire the wire that goes to the green that controls the field I get erratic numbers so I'm thinking I need an alternator because it's not making contact on the inside with the brushes
I forgot to mentioned in the description that I went in and deal did a bidirectional on the field generator test and I got no clicking whatsoever and then I also checked the asds circuit and it worked fine I got clicking
Please Log in or Create an account to join the conversation.
- Matt T
-
- Offline
- Platinum Member
-
Less
More
- Posts: 751
- Thank you received: 276
3 years 4 months ago #56496
by Matt T
You have a 0-12V waveform??
Everything inside the PCM is solid state so the only clicking you might hear is the ASD relay if you performed the test KOEO. I've only ever performed that test KOER so I don't know what, if anything it'll do KOEO.
Replied by Matt T on topic Alternator
I have on the blue wire blue and white wire a 12 volt pull down waveform on my meter
You have a 0-12V waveform??
I forgot to mentioned in the description that I went in and deal did a bidirectional on the field generator test and I got no clicking whatsoever and then I also checked the asds circuit and it worked fine I got clicking
Everything inside the PCM is solid state so the only clicking you might hear is the ASD relay if you performed the test KOEO. I've only ever performed that test KOER so I don't know what, if anything it'll do KOEO.
Please Log in or Create an account to join the conversation.
Time to create page: 0.257 seconds