*** Restricting New Posts to SD Premium Members ONLY *** (09 May 2025)
Just made a new account? Can't post? Click above.
Help us help you. By posting the year, make, model and engine near the beginning of your help request, followed by the symptoms (no start, high idle, misfire etc.) Along with any prevalent Diagnostic Trouble Codes, aka DTCs, other forum members will be able to help you get to a solution more quickly and easily!
P0132 plugged cat?
- Bennytwostep
-
Topic Author
- Offline
- New Member
-
Less
More
- Posts: 7
- Thank you received: 0
5 years 7 months ago #37957
by Bennytwostep
P0132 plugged cat? was created by Bennytwostep
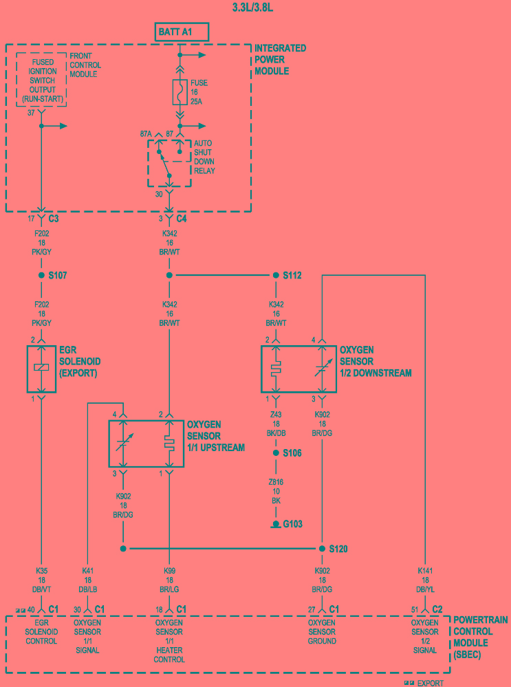
Ok here goes. 03 grand caravan. 3.8 v-6. 1 upstream. 1 downstream 02. Upsteam 02 is new. PCM REPLACED due to P0601 on prior PCM. P0132 was also present with same symptom on old PCM. 02 voltage pegged at 1.275v. LTFT pegged at-25 (full rich) until code sets, then 0 with open loop fault. On code reset, same thing every time. Exhaust flow seems slightly restricted, but van drives fine once code sets. Ideas?
Please Log in or Create an account to join the conversation.
- John Curtis
-
- Offline
- Platinum Member
-
Less
More
- Posts: 344
- Thank you received: 111
5 years 7 months ago #37960
by John Curtis
Making Pressure Differential Sensors (PDA Sensors) for pressure pulse diagnostics.
Currently servicing Central Texas.
Replied by John Curtis on topic P0132 plugged cat?
I would suspect a short in the wiring. Here’s a diagram and diag chart to cover your bases.
Making Pressure Differential Sensors (PDA Sensors) for pressure pulse diagnostics.
Currently servicing Central Texas.
The following user(s) said Thank You: Tyler, Chad
Please Log in or Create an account to join the conversation.
- Bennytwostep
-
Topic Author
- Offline
- New Member
-
Less
More
- Posts: 7
- Thank you received: 0
5 years 7 months ago #37961
by Bennytwostep
Replied by Bennytwostep on topic P0132 plugged cat?
Hey John- thanks! That diagram helps. Im going to check the downstream wiring/sensor next.
Please Log in or Create an account to join the conversation.
- Tyler
-
- Offline
- Moderator
-
- Full time HACK since 2012
Less
More
- Posts: 6042
- Thank you received: 1519
5 years 7 months ago #37985
by Tyler
Replied by Tyler on topic P0132 plugged cat?
Agree with John about a short to power or wiring issue. Even something as simple as coolant in the connector will create enough of a short.
Unplugging the upstream O2 and rechecking the voltage on the scanner will go a long way towards giving you a diagnostic direction.
Unplugging the upstream O2 and rechecking the voltage on the scanner will go a long way towards giving you a diagnostic direction.
Please Log in or Create an account to join the conversation.
- Bennytwostep
-
Topic Author
- Offline
- New Member
-
Less
More
- Posts: 7
- Thank you received: 0
5 years 4 months ago - 5 years 4 months ago #40256
by Bennytwostep
Replied by Bennytwostep on topic P0132 plugged cat?
Im finally back on this rotten pos. Customer wearing me out. Is this diag. For an 03? Struggling with 17 year old wire colors is SO MUCH FUN! So, Im making a new harness for the 02's. Can I gang both br/wh wires from the sensors to pin 6 on PCM C1?
Last edit: 5 years 4 months ago by Bennytwostep. Reason: Update
Please Log in or Create an account to join the conversation.
Time to create page: 0.287 seconds